到了明天,又挨上周一了,河北范围内好多城市里的上班一族,将要面对一桩重要的事情,那就是限行尾号进行轮换了。要是你依旧依照以往的习惯开车出去,极有可能会被罚款并且扣分,这个周末最好提前一些把新的规则记下来。
限行尾号下周一起轮换
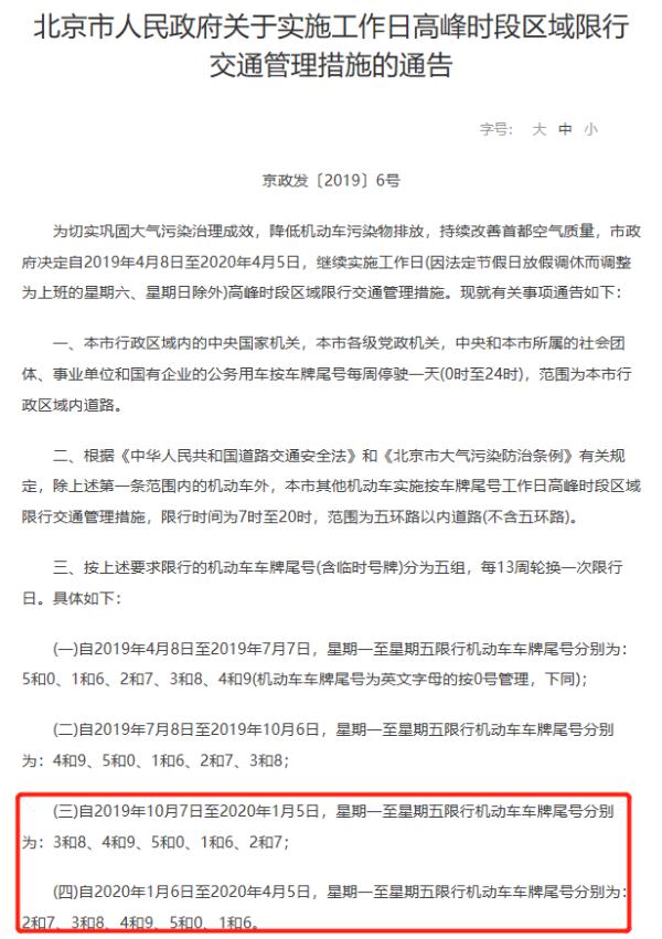
从2020年1月6日,也就是下周一开始,北京市会实行新一轮机动车限行尾号轮换。石家庄、保定、廊坊、秦皇岛、邯郸、邢台、沧州、定州等地,与北京、天津同步执行限行政策,这些城市的限行尾号也会跟着调整。
本轮限行周期开始于2020年1月6日,持续至4月5日。它规定,周一至周五限行尾号各有不同,周一限行尾号是2和7,周二是3和8,周三是4和9,周四是5和0,周五是1和6。如若尾号为英文字母,那么按照倒数第一位阿拉伯数字来计算限行情况。
唐山公务用车单双号限行
从2020年1月2日8时起唐山市启动全城重污染天气情况之下重污染天气Ⅱ级应急响应,解除的时间要另外通知,唐山市重污染气候应对指挥部发出了通知,在响应的期间之内,采取单双号限行措施的是唐山市党政机关、事业单位以及国有企业的公务用车。
公务用车限行的时间是每天从7时开始到20时结束,周六以及周日是不在此限行范围内的,单号日期的时候,允许尾号是单数的车辆去通行,双号日期的时候,允许尾号是双数的车辆去通行,外地牌照的车辆暂时是不限行的,不过本地临时牌照的车辆同样是要按照这个规定来执行的。
大型货车全天禁入城区
在唐山市处于重污染天气应急响应的那段期间,大型货车被实施了严格的管控,市中心城区环城路以内的区域,各县(市)区的城区,每天从7时开始到20时这个时间段,大型货车都被禁止通行。
对于所有大型货车而言,此项规定是适用的,其中涵盖持有通行证的车辆,还有三轮汽车以及低速载货汽车。与此同时,无论是建筑垃圾与渣土运输车,还是砂石运输车辆,在全天的时间范围内都不被允许上路行驶,要是违反了这个规定,那么将会面临来自交管部门的处罚。
秦皇岛全年常态化限行
秦皇岛市政府于近日发布了通告,通告表明在2020年全年期间,城区会实施常态化机动车限行措施,限行的时间是每日的7时至19时,不过法定节假日以及周六日是被排除在外的,除此之外,北戴河区由于旅游季节的需求,其限行时间设定为4月1日至10月31日。
为了让周边城市的出行更为便利,秦皇岛所采取的限行举措跟北京、天津保持一样。且限行尾号也是依照车牌尾号来进行轮换的,要是尾号是英文字母,那就以字母前面的那一位数字作为标准。要是碰到特殊的时段或者重污染天气的话,就会另外发布限行通告。
邯郸外地车同样受限
2020年全年,邯郸市大气污染防治工作领导小组办公室对市主城区以及各县(市、区)城区,发布有关实行机动车尾号轮流限行的通知。每日限行时段是7时至20时,其中不包括周六、周日以及节假日。
得要留意的是,邯郸针对外地牌照车辆施行跟本地车辆一样的限行政策,这意味着,外地车辆进入邯郸城区同样得遵守尾号限行规定,尾号限行所示数字跟北京同步进行轮换,下次轮换之际会提前10天面向社会予以公布。
保定执行京津冀统一标准
在2020年1月6日至4月5日这个时间段内,保定市政府发布了通知,要继续去实施常态化的那样一种2个尾号限行的措施。限行的时段是在工作日的7时至20时,而周六日以及法定节假日是不在限行范围内的。
保定这一回的限行规则是完全依循京津冀统一标准在执行,周一的时候限行的是2和7,周二限行3和8,周三限行4和9,周四限行5和0,周五限行1和6。它是按照车辆号牌最后一位阿拉伯数字来确定是否限行的,要是尾号是字母的话那就按照0来处理。而具体的限行区域是以当地交管部门划定的标准为准的。
诸位车主友人,你身处的城市限行举措有变动么,是否存在因忘却限行而遭受处罚的过往经历,欢悦于评论区留言予以分享,轻点一下在看以使更多车主得见此一提醒。





