春节假期时,顺丰、京东加价收取服务费,那加盟制快递情况是,表面宣称不打烊,然而背后网点却要歇业,今年物流企的“春节模式”相较于往年更显分化,消费者寄件需多花钱,商家发货得提前行动,部分快运公司更是干脆直接选择放假。
春节快递不打烊已成标配但加收资源调节费是普遍规则
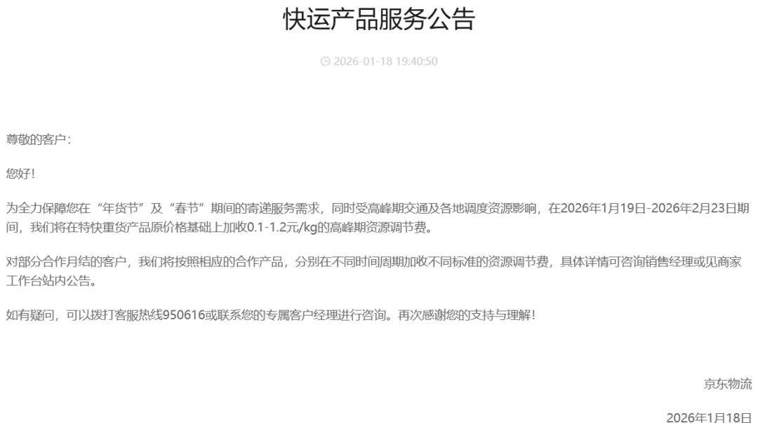
今年顺丰发布的公告表明,在1月19日至2月23日这个时间段内,对于20公斤以上的快件,会收取每公斤0.1至1.5元的资源调节费。京东物流在此相同的时段,针对特快重货,加收每公斤0.1至1.2元的费用。德邦的收费周期有所差异,从1月19日到2月14日,以及2月15日至23日,分为两个阶段,每一阶段加收每公斤0.2至0.5元。
均强调长期合作的月结客户、会员客户,这三家直营体系企业可享受减免政策。然而普通散户寄大件,需全额支付这笔额外费用。所谓资源调节费并非今年才开始有的,而是延续多年的行业惯例,主要用于补贴春节留守员工以及临时运力采购。
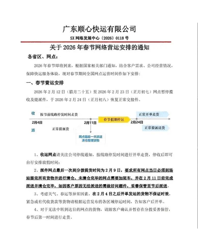
壹米滴答顺心快运选择春节假期暂停揽收
顺心快运表明,2月12日至23日,网点停止收取以及提取派送快件。壹米滴答更早,2月10日是全网网点接收快件的最晚时间,2月9日车辆最晚运营,2月25日才恢复正常运转。两家企业的工作人员都向记者证实了停运的相关安排。
这里面预含了这样一层意思,即从事发快运大件的电商卖家势必要在腊月二十三以前将相应货物全都发出。其间,顺心快运还专门做出提示,对于2月4日之后开单的货物而言,其时效得不保证。这一情况,跟采取春节持续运行策略的顺丰速运、京东物流形成了极为鲜明的对照,在同一集团旗下,不同业务板块所采用的假期策略是完全不一样的。
跨越速运部分区域不承诺时效三线及以下城市需谨慎
跨越速运在春节期间是正常进行取派货操作的,不过时效承诺却出现了大幅的缩水情况。从2月15日开始一直到23日这个时间段内,对于一线二线城市而言,当天达以及次日达的业务,尽管是能够进行操作的,然而时效方面却有可能会出现延迟状况。而对于三线及以下的城市来说,是完全不会承诺送达时间的,并且其他的服务方式,同样在时效上是不可控的。
城内等级区分的这种差异化服务,在业内是比较少见的。对于那些要把急件发往县域地区的用户来说,跨越速运就等于是在变相进行劝退。企业方面说明,这是综合考量春节运力分布以及区域货量之后做出的务实安排,与其让客户有过高预期,还不如提前告知风险。
加盟制快递总部宣示不打烊末端网点实际已准备减量
申通快递声称,76个转运中心处于常态化运行状态,丹鸟半日达依旧正常开展,闪购能实现4小时达并覆盖12座城市。圆通、极兔,作为拼多多春节特约合作伙伴,承诺服务不会出现折扣情况。中国邮政更是拼多多独家的全面战略合作伙伴,在春节期间会正常收件。
据悉,多位业内相关人士透露,通达系加盟网点,普遍自2月10日前后起,开始减少揽收量,甚至停止揽收,一直持续到2月22日,即正月初六,才基本恢复运营。有一位加盟商向记者表明,总部宣称不打烊,然而一线快递员需回家过年,倘若中转场的某一个环节缺少人员进行快件分拣,那么快件就会滞留在路上。若消费者在腊月廿三之后下单,最好事先与当地网点确认是否能够发货。
春节人手短缺运力紧张是加收资源调节费的真实原因
物流链条涵盖揽收环节,包含运输环节,还有分拣环节,以及派送环节。外地务工人员,在一线快递员群体中所占比例极高,于货车司机群体里占比也极高,在分拣员群体中的占比同样极高。春节时,因集中返乡致使出现人力缺口,此缺口只能依靠临时招聘来补足,而所招聘临时工的日薪,常常是平日的两到三倍。
与此同时,年货寄递高峰之际,春运客流与之重叠,运力资源极度稀缺。货量不均衡,致使车辆装载率下降,单位运输成本大幅上升。快递企业收取资源调节费,本质上是运用价格杠杆调节需求,以覆盖额外支出的运营成本。这笔钱主要向电商客户以及协议客户收取,并非强制向所有个人用户征收。
消费者和商家需根据快递企业实际运营情况尽早安排
京东物流的亚洲一号智能产业园,在春节期间保持全天候运转,同城鲜花以及急用药品,最快能够9分钟送达。顺丰、京东、德邦都承诺提供上门取送服务。然而,这些具备高品质的服务,主要集中于一二线城市。在县域以及偏远地区,即便属于直营快递,其时效也会受到天气和交通的影响。
那些商家发货的时候,应该优先去选择那种直营的,并且明确作出春节服务承诺的物流商。普通的消费者在寄送年货礼品这件事上,建议在1月底之前就完成下单这一动作。在2月上旬之后,如果要发快运大件,那么可以选择顺丰或者京东,不过需要支付资源调节费。要是发小件包裹,那就得提前去询问通达系网点是不是会揽收。而最为稳妥的方式呢,是直接去使用邮政或者顺丰京东。
你今年春节之际,会给亲友去寄快递吗,愿意为假期寄递额外多付一笔资源调节费吗,且欢迎在评论区分享你的经历,我们来聊聊快递不打烊背后的真实体验。





