天津3月30日起机动车尾号限行调整,附详细轮换规则 引言天津的车主朋友们需要格外留心了,时间来到3月中旬,一则关于机动车限行的重要通知正式发布。3月17日... admin2026-03-2426 阅读0 评论
北京限行政策继续顺延,尾号轮换,单双号限行暂不长期执行 原标题:北京:“单双号限行”至少一年内不会长期执行“五日制限行”政策继续顺延4月11日起限行尾号开始轮换“单双号限行”一年内不会长期执行本报讯(记者安然)今后一年内... admin2026-03-2123 阅读0 评论
10月云南疫情最新消息:新增感染者情况及行动轨迹汇总 云南新增省内感染者72例,云南新增省内感染者72例行动轨迹 据云南卫健委通报,10月4日0—24时,云南全省新冠肺炎疫情情况如下:新增境外输入感染者1例... admin2026-03-1732 阅读0 评论
新郑城区及龙湖镇区 2023 年 6 月 1 日起恢复车辆限号规定 郑州一地恢复机动车尾号限行,新郑市,郑州市,龙湖镇区,河南省,国道,车辆,道路,号牌,镇区,城区,工作日... admin2026-03-1623 阅读0 评论
聊城市元宵节机动车临时交通管制,限行区域及措施看这里 2月4日,聊城市政府发布关于元宵节期间对机动车采取临时交通管制措施的通告,通告称,根据《中华人民共和国道路交通安全法》及山东省实施办法,为确保元宵节期间城区道路安全、畅通、有序... admin2026-03-1319 阅读0 评论
大连旅游季滨海路交通调流,这些车辆限号通行 4月20日大连市公安局交通警察支队发布关于旅游季节对大连滨海路交通调流的通告↓↓↓为确保旅游季节市区主要景区景点周边道路交通安全、畅通、有序... admin2026-03-1318 阅读0 评论
郑州2017年12月机动车单双号限行通告及相关规定 据了解,石家庄机动车保有量突破260万辆,2014年开始实施机动车单双号限行;西安机动车保有量已突破277万辆,2016年开始实施单双号限行;济南机动车保有量已突破200万辆... admin2026-03-0914 阅读0 评论
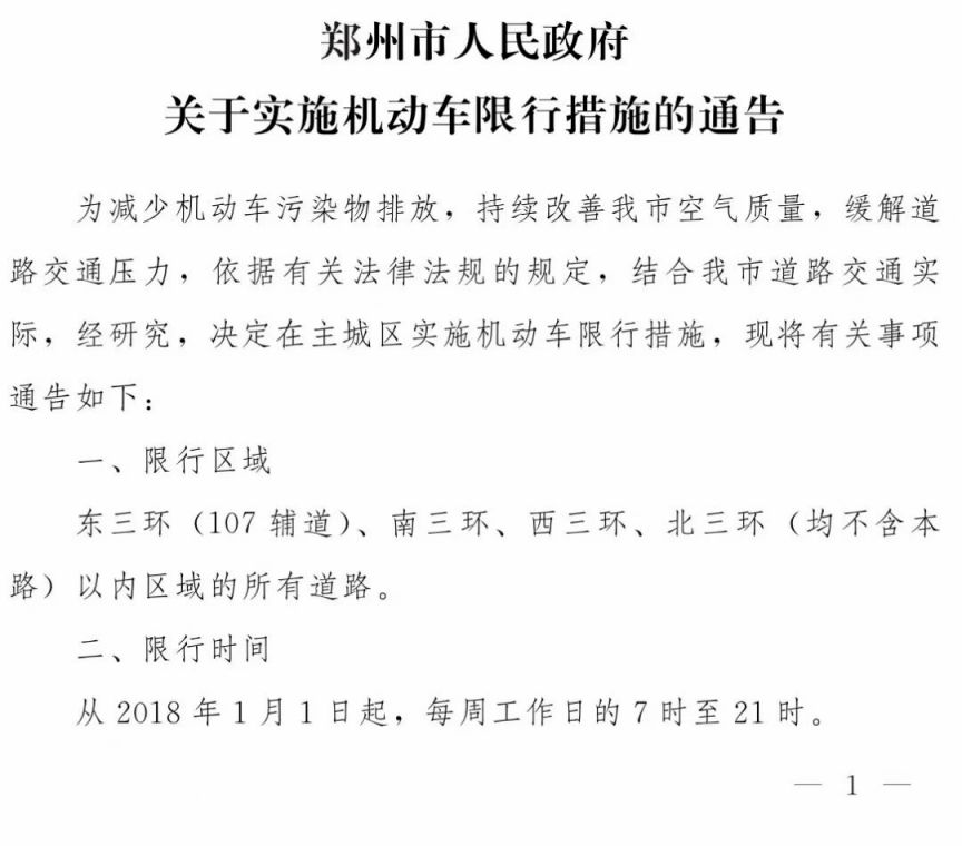
2026郑州限行政策恢复,违规处罚及查询方式全知道 郑州本地宝深圳交通频道提供2026郑州限行最新规定有关的信息,自2025年11月10日起恢复执行《郑州市人民政府关于实施机动车限行措施的通告》(郑政通〔2017〕42号)有关规... admin2026-03-0939 阅读0 评论